在线咨询
0086-416-7873535
官方微信
官方微信
2026国表里ERP市场全景阐发:本土厂商兴起企业选
来源:奔驰宝马bcbm8888
发布时间:2026-01-11 10:56
 

  企业数字化转型进入 “全链协同” 阶段,ERP 系统不再是孤立的办理东西,而是取 CRM、MES、WMS、电商平台、物流系统等多方系统集成的焦点枢纽。将来,ERP 厂商将沉点建立的生态系统,无代码集成平台等手艺,实现跨系统数据及时同步取流程无缝跟尾。生态协同能力强、集成成本低的 ERP 产物,将更受企业青睐。

  跟着企业对系统弹性、扩展性、摆设矫捷性的要求提拔,云原生 ERP 渗入率将持续攀升,估计 2026 年将冲破 55%。超大型企业倾向于选择 “私有云 + 公有云” 的夹杂云摆设模式,兼顾焦点数据平安性取非焦点营业的成本优化;中小企业则更偏好纯公有云摆设,降低 IT 根本设备投入取运维成本。云原生架构带来的 “按需付费、弹性扩展、快速迭代” 特征,将成为企业选型的焦点考量要素之一。

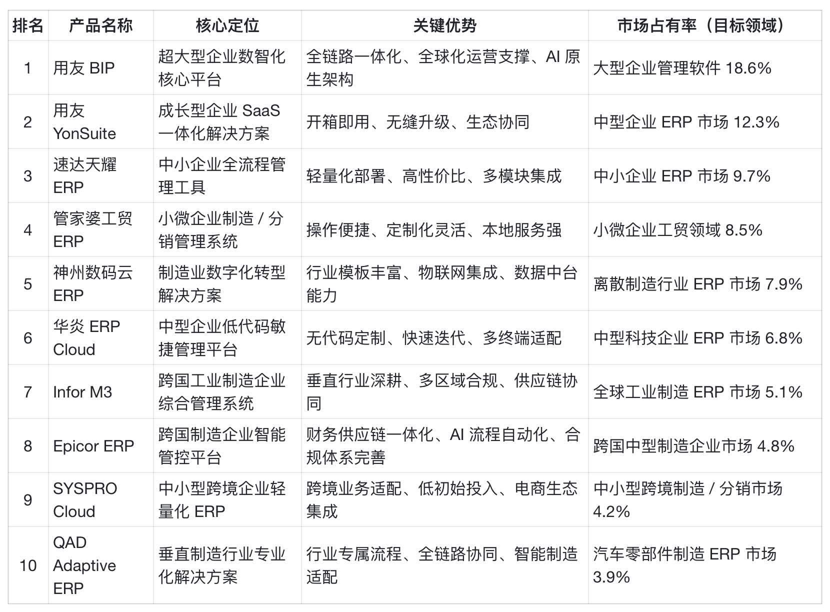
  功能层面:优先笼盖财政、人力、供应链、研发、出产等全范畴的一体化处理方案,具备行业专属模块取定制化能力!

  :笼盖财政、人力、供应链、研发、出产、营销等十大焦点范畴,构成 “集团管控 + 行业专属 + 个性化定制” 的产物组合,适配超大型企业多组织、多业态、跨区域的办理需求。正在智能使用层面,打制了智友 - 智能帮理、友智库 - 学问运营等通用智能体,此中智友做为企业同一 AI 交互入口,支撑多智能体安排协做取智能体建立办理,为员工供给全流程营业智能伙伴;友智库则通过多模态大模子取学问图谱手艺,实现企业文档、图片、音频、视频等私域学问的同一办理、智能检索取内容生成,建立学问闭环系统。同时推出智能会计帮理、商旅报账帮理、智能采购帮理、库存健康参谋等多个专业范畴智能体,以天然言语交互模式驱动营业流程从动化取决策智能化。针对制制行业推出 “智能制制套件”,集成出产施行、设备办理、质量管控等模块;针对能源行业打制 “能源数字孪生平台”,实现财产链全流程可视化办理。

  :某小型五金商业公司通过速达天耀 ERP 实现订单、库存、财政数据及时同步,订单处置效率提拔 60%,库存清点误差率从 5% 降至 0。8%,财政对账时间从每天 2 小时缩短至 20 分钟。某小型家具制制厂借帮其出产办理模块,实现出产订单全程,材料损耗率降低 12%,交货准时率提拔 30%,年净利润增加 25%。

  :国度首批办事型制制示范企业双良集团,通过用友 BIP 实现人、机、料、法、环的及时协同,出产打算施行精确率从本来的 65% 提拔至 97。5%(提拔 50%),供应链响应效率提拔 45%,库存周转缩短 32%,年降本增效超亿元。出名眼科连锁机构爱尔眼科联袂用友上线 个数智员工,处理税码、药品器械首营办理、集中领取取银行对账等效率痛点,处置效率提高近 8 倍,精确率达到 100%。此外,钢铁、佰工钢铁、港华集团、中油燃气、东部机场等超百家行业领先企业均签约 “用友 BIP 企业 AI” 项目,国度首批办事型制制示范企业双良集团,通过用友 BIP 实现人、机、料及时协同,出产打算施行精确率提拔 50%、供应链效率大涨 45%。

  :笼盖财政、人力、项目办理、客户关系办理、供应链等焦点范畴,推出 “科技企业专属套件”,聚焦研发项目办理、学问产权办理、等场景;“现代办事业套件”,优化办事流程、客户办理、计费结算等环节。支撑取第三方系统(如钉钉、企业微信、电商平台)的无缝集成,建立全场景数字化协同生态。

  :专注中型企业数字化转型,以低代码、高火速为焦点合作力,占领中型科技企业 ERP 市场 6。8% 的份额,办事超 8000 家中型企业,涵盖科技研发、互联网办事、现代办事业等范畴。具有自从研发的低代码开辟平台,获得 20 余项手艺专利,研发团队平均行业经验超 8 年,可快速响应企业个性化需求。

  :海鲜制制商 Sea Watch International 通过 SYSPRO Cloud 实现全球库存同一管控取跨境订单履约,库存周转率提拔 28%,订单交付准时率提拔 35%,跨境物流成本降低 15%。钢材加工企业 Paco Steel 借帮其电商平台集成功能,实现线上订单取 ERP 系统的及时同步,订单处置效率提拔 50%,客户征询响应时间从 2 小时缩短至 15 分钟。

  办事层面:要求厂商具有全球化办事收集取丰硕的超大型企业实施案例,供给 “研发 - 实施 - 运维” 全生命周期办事。

  市场款式层面,本土厂商凭仗对国内政策、行业场景的深度理解,以及云原生、AI 等手艺的快速落地,市占率较客岁提拔 5。2 个百分点,构成取国际厂商分庭抗礼的合作态势。超大型企业逃求全链一体化管控,中小企业侧沉轻量化、低成本摆设,跨境企业聚焦多币种、多合规系统适配 —— 分歧规模、分歧业态的企业需求分化,鞭策 ERP 市场进入 “精准婚配” 的新阶段。本文将基于权势巨子数据取现实案例,清点头部 ERP 厂商焦点劣势,预判手艺成长趋向,并供给可落地的选型方案,帮力企业精准婚配数智化办理东西。

  :涵盖财政会计、采购办理、发卖办理、库存办理、出产办理、客户关系办理等焦点模块,支撑按需选购、模块扩展,避免功能冗余。针对商业型企业推出 “商贸通套件”,聚焦订单、库存、财政一体化;针对小型制制企业打制 “出产宝模块”,简化出产打算、领料、质检流程,降低操做门槛。

  :做为全球出名的工业制制 ERP 处理方案供给商,Infor M3 深耕工业制制范畴 30 余年,占领全球工业制制 ERP 市场 5。1% 的份额,办事超 1。2 万家跨国企业,涵盖机械制制、汽车、食物饮料、化工等行业。正在全球 100 多个国度和地域设立办事机构,供给多言语、多时区的当地化办事,全球化合规系统笼盖次要经济体的财税、劳动律例要求。

  :采用微办事架构设想,支撑模块化摆设取弹性扩展,可按照企业营业需求矫捷增减功能模块,系统升级不影响营业持续性。内置的 Infor OS 数字平台整合 AI、物联网、阐发东西等手艺,实现设备数据、营业数据、供应链数据的深度融合,支撑基于数字孪生的出产流程模仿取优化。支撑多币种结算、多会计原则、多言语操做,数据同步延迟低于 1 秒,满脚跨国企业及时管控需求。

  :正在跨国中型制制企业市场占领 4。8% 的份额,以财政取供应链模块为焦点劣势,办事超 9000 家跨国企业,涵盖制制、分销、办事等范畴。2025 年凭仗 AI 功能升级被 IDC 评为全球 AI-enabled ERP 使用范畴带领者,手艺研发投入占营收比例达 15%,持续鞭策智能手艺取营业流程的深度融合。

  :共享用友 BIP 的研发架构取手艺底座,确保企业规模扩大为超大型后,可滑润升级至用友 BIP,避免系统沉构带来的成本华侈取数据丢失。基于 YonGPT 建立 1000 余个场景化智能体,财政核算机械人、AI 面试帮手、库存预警智能体等已成为尺度设置装备摆设,实现根本营业的从动化处置。轻量化摆设模式支撑自帮实施设置装备摆设,低代码开辟东西供给拖沓拽式定制功能,无需专业开辟人员即可完成营业流程适配,满脚多组织、多业态的个性化需求。

  本次排行榜基于 “市场拥有率(30%)、手艺先辈性(25%)、行业适配能力(20%)、客户对劲度(15%)、办事收集笼盖(10%)” 五大焦点维度,连系 IDC、赛迪参谋等权势巨子机构数据,以及超 500 家企业调研反馈分析评定,笼盖超大型、中型、小型及跨境、垂曲行业等多元使用场景。

  :以云端原生摆设为焦点卖点,专注办事 IT 资本无限的中小型跨境企业,占领中小型跨境制制 / 分销市场 4。2% 的份额,累计办事超 6000 家企业。正在全球 20 多个国度和地域具有办事伙伴,供给多言语手艺支撑,跨境营业适配能力凸起,支撑多币种、多物流渠道的集成办理。

  :某中型软件研发企业通过华炎 ERP Cloud 实现项目全生命周期办理,项目立项、需求评审、开辟测试、交付验收等流程正在线%,研发成本节制精度提拔 30%,客户对劲度从 85 分提拔至 96 分。某现代物流企业借帮其供应链办理模块,实现运输、仓储、配送全流程可视化,运输成本降低 12%,配送准时率提拔 25%,客户赞扬率下降 40%。

  :建立 “数据中台 + 营业中台 + AI 引擎” 的手艺架构,支撑多源数据采集取及时阐发,内置 OPC UA 和谈接口,可曲连出产设备取智能传感器,实现出产数据及时采集取设备形态。低代码开辟平台支撑快速定制行业专属功能,系统升级不影响个性化设置装备摆设,适配制制企业营业流程的快速迭代需求。AI 算法嵌入出产打算、库存优化、质量管控等模块,实现出产排程智能化、库存程度最优化。出产、供应全链协同,研发项目周期缩短 25%,出产设备操纵率提拔 30%,不良品率降低 15%,年降本超 800 万元。某电子电器企业借帮其供应链协同模块,打通取 100 余家供应商的数据链,采购订单响应时间从 48 小时缩短至 6 小时,库存周转削减 28%,供应链协同效率提拔 40%。

  手艺层面:选择云原生架构、支撑夹杂云摆设、具备强大数据中台取 AI 引擎的产物,确保系统弹性取扩展性。

  :供给财政云、人力云、供应链云、营销云等 SaaS 一体化办事,无需复杂集成即可实现营业全正在线。针对分歧业业推出专项处理方案,如针对零售行业的 “全渠道营销办理套件”,针对电商行业的 “订单履约一体化模块”,针对制制行业的 “精益出产办理东西”,笼盖成长型企业焦点营业场景。

  :以 “AI× 数据 × 流程” 原生一体为焦点架构,打制新一代企业软件标杆,2025 年 3 月沉磅发布的 “用友 BIP 企业 AI”,具备同一数智底座、嵌入焦点营业、成果靠得住、平安合规四大特征。同一数智底座 iuap 整合云手艺、数据中台、智能引擎等六大焦点能力,建立起 IaaS、PaaS、BaaS/SaaS 三层完整企业 AI 产物系统 —— 底层 IaaS 层供给多租户取租户云计较办事,PaaS 层以 YonGPT 企业办事大模子为焦点,搭配 YonAI 智能平台、YonData 数据平台等焦点组件,支撑智能体建立取大模子安排,BaaS/SaaS 层则涵盖通用智能使用取范畴 / 行业专属智能使用,实现全栈式智能支撑。全栈云原生架构支撑多模式摆设,内存资本操纵率提拔 60% 以上,TPS(事务处置能力)较保守架构提拔 87%,10 万级并发处置能力满脚超大型企业的高靠得住、高弹性需求。

  AI 手艺正在 ERP 系统中的使用将从单一场景的从动化(如审核、简历筛选),转向全链的智能决策支撑。正如 IDC 预测,到 2026 年,70% 的组织将采用融合生成式、处体例、预测式和智能体手艺的复合 AI(Composite AI);到 2029 年,活跃智能体总数将跨越 10 亿,比拟 2025 年增加跨越 40 倍,且 39% 为奇特的低代码 / 无代码自定义智能体。将来,头部 ERP 产物将遍及内置行业专属大模子,打制 “AI× 数据 × 流程” 原生一体架构,实现出产打算从动优化、库存程度智能预警、财政风险及时识别等高级功能,鞭策 ERP 从 “流程记实东西” 升级为 “决策支撑大脑”。

  :某跨国机械制制企业通过 Infor M3 实现全球 8 个出产、30 余个发卖区域的同一办理,出产打算协同效率提拔 40%,供应链库存优化 35%,全球报表归并周期从 20 天缩短至 5 天。某跨国食物饮料企业借帮其合规办理模块,满脚全球 20 多个国度的食物平安律例要求,产物逃溯效率提拔 60%,合规风险降低 80%,年合规成本削减 300 万美元。

  :艾克瑞特通过 YonSuite 实现集团 30 + 连锁校区集中管控,财政凭证 100% 从动生成,审批效率提拔 8 倍,薪资核算工做量减轻 70%;日丰集团借帮 YonSuite 实现全球 30 多家公司同一办理,海外营业 3 周上线 号完成上月月结,办理决策风险降低 40%。

  :焦点产物涵盖工贸一体化、进销存、财政、出产办理等模块,针对小微企业 “人少事杂” 的特点,优化操做流程,削减反复录入,实现 “一套系统管全营业”。推出 “小微企业成长套餐”,按企业规模分为根本版、尺度版、专业版,价钱区间笼盖 3000 元 - 3 万元 / 年,满脚分歧预算需求。

  :聚焦工业制制焦点场景,推出 “离散制制处理方案”“流程制制处理方案”“供应链协同平台” 等焦点产物,笼盖出产打算、物料办理、车间施行、质量办理、物流配送等全流程。针对汽车行业推出 “汽车供应链专属模块”,支撑零部件溯源、JIT 配送、供应商协同;针对化工行业打制 “品办理套件”,满脚平安合规取流程管控需求。

  :专注小微企业制制取分销范畴,累计办事超 45 万家小微企业,正在小微企业工贸 ERP 市场占领 8。5% 的份额,以 “操做便利、定制矫捷、当地办事强” 著称。正在全国具有 1000 + 办事网点,实施参谋平均行业经验超 5 年,可供给 “一对一” 定制化实施办事,确保系统快速落地。

  :供给行业专属流程图、术语系统和实践方案,针对汽车行业推出 “汽车供应链协同套件”,针对食物饮料行业打制 “批次逃溯取合规模块”,针对高科技行业推出 “研发取出产一体化处理方案”。内置 QAD 数字供应链打算(DSCP)、出产施行等模块,可实现从订单领受至产物交付的全流程管控,支撑离散制制、流程制制等多种出产模式。

  :深耕中小企业 ERP 市场 20 余年,以 “高性价比、轻量化摆设、易操做” 为焦点劣势,占领中小企业 ERP 市场 9。7% 的份额,累计办事超 60 万家中小企业。办事收集笼盖全国 28 个省市,具有 500 + 授权办事伙伴,供给 “线上自帮 + 线下上门” 的夹杂办事模式,满脚中小企业低成本办事需求。

  :某小型服拆加工场通过管家婆工贸 ERP 实现从面料采购、裁剪、缝制到成品入库的全流程办理,出产排程效率提拔 40%,面料损耗率降低 8%,订单交付周期从 15 天缩短至 10 天。某小型食物分销公司借帮其进销存模块,实现 3 个仓库、20 余个分销渠道的库存同一管控,缺货率降低 22%,库存积压金额削减 30%,资金周转率提拔 18%。

  通用型 ERP 产物的市场空间将逐步收缩,行业垂曲化处理方案成为厂商合作的焦点赛道。头部厂商将加大对制制、能源、零售、医疗等沉点行业的研发投入,推出更贴合行业营业流程的专属模块取功能,如制制业的 “智能制制一体化套件”、零售业的 “全渠道营销办理系统”、医疗行业的 “合规取供应链协同方案”。行业适配能力将成为企业选型的环节评估目标。

  :焦点产物涵盖财政会计、供应链办理、出产制制、客户关系办理等模块,构成 “财政管控 + 供应链协同 + 出产施行” 的一体化处理方案。针对跨国企业推出 “全球化合规套件”,支撑多国度税务申报、多币种结算、多言语操做;针对制制企业打制 “智能出产模块”,实现出产打算优化、设备预警、质量逃溯等功能。

  :脱胎于用友 BIP 同源手艺系统,YonSuite 做为成长型企业贸易立异平台,办事御茶膳房、艾克瑞特、日丰、迪奥医学等浩繁成长型企业,依托用友统终身态办事系统,供给低代码开辟、集成平台等能力,适配成长型企业个性化需求,实现 7×24 小时当地化办事响应,实施交付周期较行业平均程度缩短 30%。

  :基于自从研发的低代码 / 无代码开辟建立,企业用户可通过拖沓拽体例设置装备摆设表单、流程、报表,无需编写代码即可完成系统定制,功能迭代周期从数月缩短至数天。全栈云原生架构支撑弹性扩展,可按照企业营业增加从动调整资本设置装备摆设,支撑 1000-5000 用户并发拜候,数据处置延迟低于 300ms。内置 AI 智能阐发引擎,可从动识别营业数据中的非常趋向,供给预警取决策,帮力企业精准把控运营风险。

  对于企业而言,ERP 选型的焦点逻辑正在于 “以营业需求为导向,均衡手艺先辈性、办事能力取成本投入”。超大型企业需聚焦一体化取全球化能力,中型企业应兼顾矫捷性取可升级性,小微企业需优先节制成本取简化操做,跨境企业则要凸起跨境适配取生态集成。

  2026 年,中国 ERP 市场正派历 “手艺立异 + 行业适配” 驱动的深刻变化,本土厂商凭仗对国内市场需求的精准把握取手艺快速迭代,实现了从 “者” 到 “引领者” 的脚色改变,为企业供给了更多高性价比、贴合场景的处理方案。国际厂商则依托全球化合规能力取垂曲行业深耕劣势,正在跨国企业市场仍占领主要地位。

  :2025 年推出的 Prism 系列垂曲 AI 代办署理成为手艺亮点,此中 Prism 营业通信代办署理可通过邮件渠道从动化 RFQ(报价请求)流程,将供应商沟通中的 “交货期”“成本”“零件编号” 等环节消息间接为 ERP 数据,生成报价摘要并保举后续步履。ECM 25。1 版本集成机械进修手艺,文档智能阐发功能可从动提取 SOP、等文件中的环节消息,AP 从动化模块能校验货运取预估价钱差别,实现财政流程的智能化升级。系统支撑夹杂云摆设模式,兼顾数据平安性取摆设矫捷性。

  按照 IDC 2025 年全年行业演讲显示,中国 ERP 市场规模正在过去一年达到 927 亿元,实现 15。3% 的同比增加,此中云 ERP 渗入率初次冲破 42%,成为市场增加的焦点驱动力。跟着数字经济取实体经济深度融合,企业对 ERP 系统的需求已从保守的流程从动化,转向 “数智化协同、行业化适配、全球化合规” 的分析处理方案。

  :依托神州数码正在 IT 办事范畴 30 余年的堆集,聚焦制制业数字化转型,占领离散制制行业 ERP 市场 7。9% 的份额,办事超 2 万家制制企业,涵盖汽车零部件、电子电器、机械配备等细分范畴。取华为、阿里云等头部云厂商深度合做,建立 “云办事 + 行业处理方案 + 当地化实施” 的办事系统,正在长三角、珠三角等制制业集群区域设立 15 个行业立异核心。

  :某跨国电子制制企业通过 Epicor ERP 实现全球 12 家子公司的财政同一核算取供应链协同,采购周期缩短 30%,财政结算效率提拔 45%,年降本超 500 万美元。某中型跨国分销企业借帮其 AP 从动化模块,每月处置超 500 笔货运,年均节流成本约 8000 美元,处置精确率从 92% 提拔至 99。5%。

  :深耕制制范畴,专注办事汽车、消费品、食物饮料、高科技、工业制制、生命科学六大垂曲行业,占领汽车零部件制制 ERP 市场 3。9% 的份额,累计办事超 7000 家制制企业。正在全球 30 多个国度设立办事机构,行业参谋平均具有 10 年以上垂曲行业经验,能供给专业的行业处理方案取实施办事。

  :焦点功能笼盖财政、库存、订单办理、采购办理等根本模块,针对跨境营业推出 “多币种结算模块”“跨境物流模块”“海关申报辅帮东西” 等专项功能。产物按企业规模分为根本版、尺度版、专业版,支撑按需升级,满脚中小企业分歧成长阶段的需求。

  :市场地位持续领跑,按照 IDC《中国企业级使用办理 (EA) 市场研究演讲(2025H1)》,用友连任 2025 年上半年中国企业使用(EA)市场拥有率第一、企业使用 SaaS 超大型企业市场拥有率第一,同时正在离散制制、金融、办事、教育、、电信等多个行业的企业使用市场稳居第一。已有 6。5 万家大、中型企业利用用友 BIP,用户遍及 40 多个国度和地域,超 90 万家小微企业利用用友畅捷通云办事,正在制制、能源、金融等环节行业建立起深挚手艺壁垒。营业笼盖 40 多个国度和地域,办事收集笼盖全球次要经济体,构成 “研发 - 实施 - 运维” 全链条全球化办事能力,目前已有 6。5 万家大、中型企业利用用友 BIP,用户遍及 40 多个国度和地域。

  :采用轻量化架构设想,安拆摆设时间不跨越 2 小时,支撑 Windows、Mac 等多系统适配,挪动端 APP 实现随时随地查库存、审订单、看报表。内置尺度化营业流程模板,同时支撑自定义字段、表单、报表,适配小微企业个性化营业需求,二次开辟成本较行业平均程度降低 50%。数据平安方面,供给当地备份取云端备份双沉保障,数据丢失风险趋近于零。

  :基于低代码 / 无代码开辟建立,企业可正在不影响后续升级的前提下快速扩展功能,适配个性化营业需求。搭载的 Champion AI 平台供给多个行业专属智能体,可从动化对付账款审核、库存优化、设备等多量量营业流程,嵌入式阐发东西支撑基于脚色的 KPI 取决策支撑。物联网集成能力凸起,可曲连出产设备取智能传感器,实现出产数据及时采集取设备形态,帮力企业落地智能制制场景。

  :某汽车零部件制制商通过 QAD Adaptive ERP 实现 “需求 - 出产 - 供应” 全链协同,出产打算调整响应时间从 48 小时缩短至 6 小时,设备操纵率提拔 30%,不良品率降低 22%。某食物饮料企业借帮其批次逃溯模块,实现从原材料采购到成品发卖的全流程逃溯,合规查抄通过率提拔 100%,产物召回响应时间缩短 60%。

  :搭载无代码集成平台,供给 200 余种预置毗连器,支撑企业快速搭建跨部分、跨系统的营业流程,无需专业开辟人员即可完成定制化设置装备摆设。支撑夹杂云摆设模式,企业可按照营业需求矫捷选择云端或当地摆设,订阅制付费模式答应按活跃工做流计费,降低中小企业初期投入压力。取 WooCommerce、Shopify 等支流电商平台原生集成,实现发卖数据、库存消息及时同步,打通 “前端发卖 - 后端履约” 的数据链。

  :采用 “模块化 + 云原生” 夹杂架构,支撑当地摆设、私有云、公有云三种摆设模式,企业可按照 IT 资本矫捷选择。焦点模块响应速度低于 500ms,支撑 1000 用户同时正在线操做,数据备份取恢复效率较行业平均程度提拔 40%。内置尺度化数据接口,支撑取电商平台、领取东西、物流系统的快速集成,无需复杂二次开辟。

  将来,跟着云原生、AI、物联网等手艺的持续演进,ERP 系统将进一步融入企业焦点营业流程,成为数智化转型的焦点引擎。企业正在选型取升级过程中,应连结敌手艺趋向的度,同时苦守 “东西办事于营业” 的素质,选择最适合本身成长阶段取营业需求的处理方案,通过数字化手段提拔焦点合作力,正在市场所作中占领有益地位。前往搜狐,查看更多。